LiveIncrementality Testing Program
L1A geo-holdout testing framework that measures the true causal impact of advertising. Pairs matched states, pauses spend in holdout regions, and calculates incremental ROAS with statistical significance.
Living Portfolio
AI projects organized by complexity, from standalone tools to full platforms. Each one puts the book's ideas into practice.
Each level builds on the capabilities below it
The book devotes five chapters to building an AI-first culture: the Double Helix framework, the 4x2 model of work, vibe coding, and how to close the resource gap. It covers the thinking behind AI adoption in detail.
What it deliberately doesn't include is a catalog of specific tools and projects. This technology is moving so rapidly that any examples would have been outdated by the time the book went to print. A screenshot of a tool built in March would look primitive by September.
So I built this page instead. A living portfolio that can be updated in real time as we ship new projects, retire old ones, and learn what actually works. The book gives you the frameworks. This page gives you the proof.
From Chapters 30-33: “Building an AI-First Culture,” “Vibe Coding,” “The Resource Gap,” and “The Second Strand”
In biology, the double helix is two intertwined strands of DNA. In business, those two strands are Internal Efficiency and External Value. They are distinct, but for your company to grow, they must spiral upward together.
Internal Efficiency is the “doing” of the work. Automating tedious reports, cleaning messy data, drafting internal memos. The goal is bandwidth creation. If you only focus here, you race toward commoditization.
External Value is where you move from defense to offense. Using AI to do things that were not possible a few years ago. A two-person marketing team that operates like a twenty-person team. A smaller brand that can finally afford the creative, measurement, and strategy that used to require Fortune 500 budgets.
The magic happens when the two strands feed each other. Efficiency creates bandwidth. Bandwidth fuels experimentation. Experimentation creates new value. Value funds more efficiency. The loop compounds.
From Chapter 30, “Building an AI-First Culture”
Levels 1-3 below. Tools, websites, and web apps that automate the non-value-adding work: image resizing, client emails, data reporting, onboarding flows. The tax your team pays before real thinking can begin.
Levels 4-6 below. Workflows, agents, and platforms that create capabilities that didn't exist before. Competitive intelligence, autonomous optimization, and full operating systems for business functions.
The Big Picture
A prospect searches a question. Your PSEO content ranks. They land on a micro-conversion page. An email nurture sequence warms them. A WhatsApp agent closes the deal. The CRM books the appointment. Six levels, one customer journey, zero manual handoffs.
Standalone utilities, calculators, and single-purpose apps
Static and presentational sites built with AI assistance

A landing page for AdVenture Media's Claude for Design workshop, built entirely with AI. Features 3D visual elements, speaker bios, agenda, and registration flow.
Workshop landing pages need to look polished and convert registrations, but there's no time or budget for a designer when you're launching events frequently.
AI generated the full page: hero section with 3D visual elements, speaker cards, structured agenda, social proof, and a registration flow. Human provided event details and brand direction.
Event pages that look like they took a week to build can be shipped same-day with AI. The visual quality is high enough that attendees assume a design team was involved.
Book connection: Chapter 31 (Vibe Coding) -- rapid production of marketing assets that would have previously required a designer and developer.
Dynamic, interactive applications with auth, database, and integrations
An interactive media planning tool that models budget allocation across markets and channels using performance data, revenue goals, and strategic weights.
Media planning spreadsheets are static, fragile, and can't dynamically rebalance budgets when inputs change. Clients can't see the reasoning behind allocation decisions.
AI built the full planning engine: efficiency scoring, market-level allocation algorithms, seasonality adjustments, channel mix optimization, and interactive data visualizations.
Interactive planning tools that show clients the reasoning behind budget decisions build more trust than static spreadsheets with the same numbers.
Book connection: Chapter 31 (Vibe Coding) -- a non-developer building a sophisticated planning tool that would have required a dev team 18 months ago.
For seventy years, software development required neurotic attention to syntax, logic, and debugging. AI-assisted coding tools have collapsed that requirement. The bottleneck moved. It's no longer about whether you can code. It's about whether you can articulate what you want clearly enough that the machine can help you build it.
That's a different skill. And it turns out, it's a skill that marketers and strategists have been developing their entire careers.
We're surrounded by problems that could be solved more easily, but we don't pay attention to them because our brains can't comprehend that there's a better way. When you've only ever used tools that other people built, your imagination stays inside the boundaries they drew. Once you start building things yourself, those boundaries start to move.
From Chapter 31, “Vibe Coding”
Scheduled or triggered automations that run independently
A multi-agent workflow where specialized AI agents collaborate to produce and publish SEO content at scale. An SEO strategy agent identifies keyword opportunities, a research agent investigates blog topics, a writing agent drafts the articles, a QA agent enforces brand guidelines and verifies citations, and publishing nodes automatically deploy the finished content to the website.
Content teams can identify thousands of keyword opportunities but can only produce a handful of pages per week manually. Each article requires strategy, research, writing, editing, and publishing across multiple people and tools.
Five specialized agents work in sequence inside an n8n workflow: (1) SEO Strategy agent analyzes keyword gaps and search intent, (2) Content Research agent gathers source material and competitor analysis, (3) Article Writer agent produces long-form content matched to search intent, (4) QA agent checks brand voice, factual accuracy, and citation quality, (5) Publishing nodes format and deploy directly to the CMS.
The QA step is what separates useful PSEO from spam. Each agent having a single responsibility produces dramatically better output than one agent trying to do everything. The orchestration layer (n8n) handles the handoffs and error recovery.
Book connection: Chapter 32 (The Resource Gap) -- scaling content operations without scaling headcount.
Scheduled or triggered automations that run independently
Context-rich teammates for recurring tasks and ad hoc collaboration

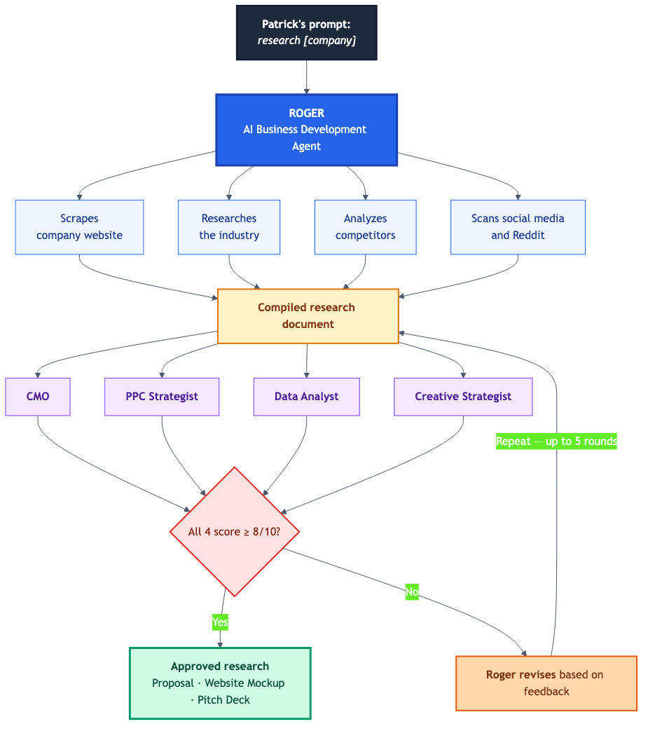
An AI business development agent for Claude Code. Give it a company name and it researches the prospect end-to-end, passes the research through a 4-expert review panel, and produces an approved research document ready for pitching.
Prospect research is tedious, inconsistent, and slow. Junior analysts miss competitive signals. Senior strategists spend hours on work that should take minutes.
AI runs a structured 9-section investigation with hard budget caps, then dispatches 4 independent expert reviewers in parallel. The panel loops until all 4 score the draft 8/10 or higher, or escalates after 5 rounds.
The persist-before-return pattern for subagents is non-negotiable. Context compaction will destroy research that only exists in conversation. Writing to disk before returning is the safety valve that makes multi-agent workflows reliable.
Book connection: Chapter 33 (The Second Strand) -- Roger is a working example of AI as a teammate, not a tool. The expert panel structure ensures quality without human bottlenecks.
Full operating systems for a business function
Subscribe for updates as new AI projects are added to the portfolio.
No spam. Unsubscribe anytime.